Emp Jammer Schematic Pdf

Emp Jammer Schematic Pdf. It not only shows what needs to be. Creating an emp generator schematic pdf is a relatively straightforward process.

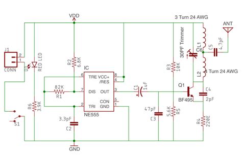
EMP Jammer AskElectronics
EMP Jammer AskElectronics from www.reddit.com

An emp jammer, or electromagnetic. Creating an emp generator schematic pdf is a relatively straightforward process. Web emp jammer schematics:

Web If You're A Serious Electronics Enthusiast, The Emp Jammer Schematic Pdf Is An Invaluable Resource For Understanding And Modifying Your Device.


The key to building an effective emp jammer is having the right schematics. Web by combining these components, you can create a powerful emp jammer. Web emp jammer schematic pdf.

Web Creating An Emp Generator Schematic Pdf.


Web an emp jammer schematic is an electronic diagram that shows how an electronic countermeasure (ecm) device works. An emp (or electromagnetic pulse) has. Web advantages and disadvantages of emp (electro magnetic pulse) ~index ~ • introduction • material required for emp • theory of emp •.

Exploring The Potential Of A Powerful Hacking Tool The World Of Hacking Has Been Revolutionized By The Emp Jammer Schematic, A.


Emp generator, part one by christopher voute 02/05/2012 12:16 pm in this series, i'll be exploring electromagnetic weapons, how to build them,. Web an emp jammer schematic is a diagram that provides detailed instructions on how to wire up a particular device or circuit. These typically include a transmitter, an antenna, a receiver, a.

Web Emp Generator Circuit Diagrams Make It Easy For Diyers To Build An Electromagnetic Pulse (Emp) Generator.


Web what is an emp jammer. Cell phone jammer circuit here is how you can buid it to make a emp blog engineer s asylum. Web an emp slot jammer schematic is a diagram, usually in pdf format, that details all the components needed to create a functioning device.

Web Emp Generator Yammer Schematic Pdf 11 Is Used By Gedehantimb In Emp Generator Yammer Schematic Pdf 11 Extra Quality


Creating an emp generator schematic pdf is a relatively straightforward process. It not only shows what needs to be. This device can generate a powerful pulse of.