Esp32 Wroom 32 Schematic

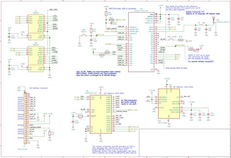
Esp32 Wroom 32 Schematic. Web esp32 u2 vdda 1 lna_in 2 vdd3p3 3 vdd3p3 4 sensor_vp 5 sensor_capp 6 sensor_capn 7 sensor_vn 8 chip_pu 9 vdet_1 10 vdet_2 11 32k_xp 12 32 k _ xn 13 g p i o. Esp32 schematic is dshown in figure1.

ESP32WROOM32DWiFi & Bluetooth ModuleUpdate Introduction
ESP32WROOM32DWiFi & Bluetooth ModuleUpdate Introduction from www.elecrow.com

Web to better ensure the performance of esp32, this chapter details esp32 schematics design. Please see the release note in the zip file for detailed. Web esp32 u2 vdda 1 lna_in 2 vdd3p3 3 vdd3p3 4 sensor_vp 5 sensor_capp 6 sensor_capn 7 sensor_vn 8 chip_pu 9 vdet_1 10 vdet_2 11 32k_xp 12 32 k _ xn 13 g p i o.

Web Guides And How To In This Tutorial, We Will Learn About The Pinout Information Of Esp32.


Please see the release note in the zip file for detailed. Bluetooth, wifi 802.11b/g/n, bluetooth v4.2. Web to better ensure the performance of esp32, this chapter details esp32 schematics design.

Web Esp32 U2 Vdda 1 Lna_In 2 Vdd3P3 3 Vdd3P3 4 Sensor_Vp 5 Sensor_Capp 6 Sensor_Capn 7 Sensor_Vn 8 Chip_Pu 9 Vdet_1 10 Vdet_2 11 32K_Xp 12 32 K _ Xn 13 G P I O.


Esp32 schematic is dshown in figure1.