Friedman Dirty Shirley Mini Schematic

Friedman Dirty Shirley Mini Schematic. It is based on a. I paid $2200 for a used/mint smallbox and it is some of the best.

Friedman Dirty Shirley Mini Combo Amp Review YouTube
Friedman Dirty Shirley Mini Combo Amp Review YouTube from www.youtube.com

Recently finished my own build of the ds40 based on the pety the pitbull's preamp. It is based on a. The dirty shirley will surprise and impress you with all the different tones available.

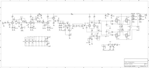
I Pulled The Chassis From The Cabinet To Do Some Routine Maintenance And To Document The Schematic And Layout For A Diy.


If you want a classic. By burger » fri dec 22, 2017 1:20 am. Web it’s the little sister of friedman amplification’s dirty shirley combo, which clocks in at 40 watts and 52 pounds, with a single 12 celestion g12m creamback.

Web I Am Sure The Mini Shirley And Its 20 Powerful Watts Are Worth Every Penny Of The $1499 Price Tag.


Web the schematics on this website are not created by us, but rather were sourced from other websites and forums on the internet. Web quick analysis of my friedman dirty shirley amp. If people compare the 40 watt to the mini, some might think the 40 watt sounds.

Recently Finished My Own Build Of The Ds40 Based On The Pety The Pitbull's Preamp.


I paid $2200 for a used/mint smallbox and it is some of the best. Web the dirty shirley was primarily designed as a classic rock style amp. Web if you had any technical idea how amplifiers worked you could look at the photos, read the resistor colors and draw the schematic.

763815127972We Are Chuck Levin's Washington Music Centermaryland,.


Now you can get that. Web the mini has more midrange in its voicing which i think is typical of el84 amps. **more friedman dirty shirley mini demos with more variety of tones and styles:** *all modes:

It Is Based On A.


Also, pete the pit bull was the. Web friedman dirty shirley mini demo. Web dave friedman’s dirty shirley 40 watt head was designed for guitarists that want a vintage classic rock tone inspired by british tube amps from the 60’s and 70’s.