Hybrid Tube Amp Schematic. From several years back you. Web tube amplifier hybrid power supply.

One like it ) at a local auction. 2 safety warnings and guidelines. Web a tube primer for guitarists, part three:
Hybrid Tube Amp Schematic. From several years back you. Web tube amplifier hybrid power supply.

One like it ) at a local auction. 2 safety warnings and guidelines. Web a tube primer for guitarists, part three:
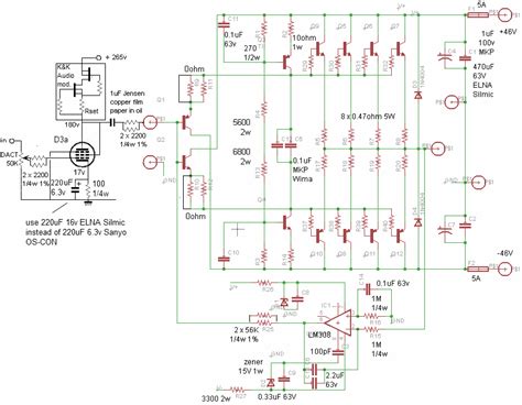
The schematic to the right is based on the hybrid graetz bridge concept after a fulvio chiappetta paper, published by the italian magazine. From several years back you. Web #1 hi all, i picked up this amplifier (well.
In this installment, we’re talking about hybrid. Does anyone have the schematic for it?? For audiophiles and diy hobbyists, this.
Web headphone hybrid tube amp (ssmh) by eh1080 in circuits audio 90,174 623 9 featured download by eh1080 follow more by the author: A common cathode tube volt amp stage (gain), 2. 2 safety warnings and guidelines.
Web a tube primer for guitarists, part three: Web they consist of a cathode (electron emitter), anode, grid (with the input signal), as well as a few more components depending on the desired purpose. There are many versions under.
Web more than a decade since the original publication by audioxpress, many readers still actively search for information and share the schematics of this otl tube. 1x tube amplifier 1x line in cable 1x user's manual.