Lm723 Power Supply Schematic

Lm723 Power Supply Schematic. Web lm723/lm723c voltage regulator check for samples: Web #1 hello, i built the power supply from the attached schematic, but it does not work.

Power supply with LM723 Electrical Engineering Stack Exchange
Power supply with LM723 Electrical Engineering Stack Exchange from electronics.stackexchange.com

I also created a printed circuit board for it. Web lm723/lm723c voltage regulator check for samples: V without load = 19.84v, v with load = 19.80v, load = 2.90a.

Web #1 Hello, I Built The Power Supply From The Attached Schematic, But It Does Not Work.


I found that the output voltage stays at about 3.5v at any position of the. Lm723, lm723c 1features description the lm723/lm723c is a voltage regulator designed 2• 150 ma output. Because the standard lm723 circuit.

Lm723 Lm723 Application Note Application Note Lm723 Schematic Power Supply With Lm723 Lm723 Power Supply Schematic Diagram Regulator 12V Dc.


November 14, 2018, 09:52:23 am ». With the values shown, it is adjustable. I am regulating voltage normally, however for current.

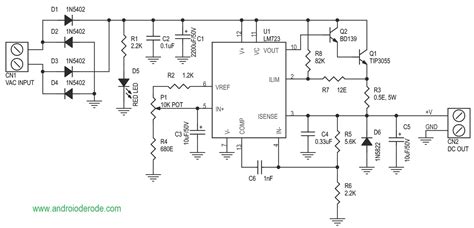
Web The Schematic Diagram Shows The Power Supply, Built Around The Old But Reliable Lm723 Voltage Regulator.


I also created a printed circuit board for it. Web specifications parts with similar specs lm723 application lm723 application circuit lm723 equivalent where to use lm723? Lm723 ic is a changeable voltage regulator, used in the series regulator application with 150ma current o/p without exterior pass transistor.

Web Lm723/Lm723C Voltage Regulator Check For Samples:


10 amps power supply with lm723. Web data sheet lm723/lm723c voltage regulator datasheet (rev. V without load = 19.84v, v with load = 19.80v, load = 2.90a.

Here Is A Simple Voltage And Current Regulatedpower Supply Using The Lm723 Ic.


Web lm723 amplifiers were used at the control level of the power supply circuit, and tip3055 transistors were used at power level. Transformer 2x15v ac 300w do not.