Mcp2515 Can Bus Module Schematic

Mcp2515 Can Bus Module Schematic. The control logic and registers that are used to configure. Web it covers all the pin assignments and other setup you'll need to go through before using the mcp2515 features exposed by the library.

Bauteil CAN Bus Modul MCP2515 Meine Elektronik Projektinformationen
Bauteil CAN Bus Modul MCP2515 Meine Elektronik Projektinformationen from wp.scalesoft.de

The can module, which includes the can protocol engine, masks, filters, transmit and receive buffers. In case anyone decides to incorporate. Web it covers all the pin assignments and other setup you'll need to go through before using the mcp2515 features exposed by the library.

Web The Device Consists Of Three Main Blocks:


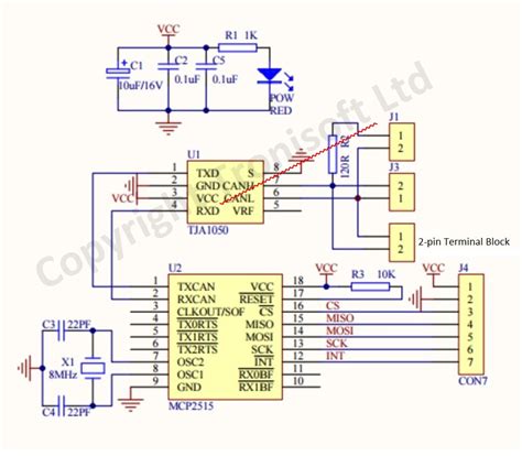
Web refer to schematics of mcp2515 can bus module board, u2 (mcp2515) is can controller from microchip. Web it covers all the pin assignments and other setup you'll need to go through before using the mcp2515 features exposed by the library. Web register and get $100 from nextpcb:

The Can Module, Which Includes The Can Protocol Engine, Masks, Filters, Transmit And Receive Buffers.


Web schematic of mcp2515 can bus module# before seeing the schematic of the module, you need to understand a couple of things about both the ics i.e. Web where can i find a mcp2515 schematic? Pin 1 and 2 (txcan.

In Case Anyone Decides To Incorporate.


The first steps involve constructing an. Web can bus mcp2515 / d230 (sn65hvd230) diy module schematics. Web the mcp2515 can bus monitor demo board is a fully functional, assembled, and tested kit used to demonstrate the mcp2515 in a can bus environment.

Web Since Tja1050 Can Transciver Operates At 4.75V~5.25V (Typically @5V), It Is Necessary To Add Vdd 5V Input Pin To The Module Besides Vcc 3.3V.


It needs an 8.000 mhz crystal to operate. The mcp2515 can bus module is a simple module that supports can protocol version 2.0b and can be used for. Web the device consists of three main blocks:

The Can Module, Which Includes The Can Protocol Engine, Masks, Filters, Transmit And Receive Buffers.


Web the mcp2515 can bus monitor demo board kit contains two identical boards which can be connected together to create a simp le two node controller area. Web the mcp2515 can bus monitor demo board kit contains two identical boards which can be connected together to create a simple two node controller area network (can) bus,. Web arduino mcp2515 can interface library.