Midi To Usb Schematic

Midi To Usb Schematic. Web musical instrument digital interface (midi) is a standard protocol for interconnecting computers with musical instruments, stage lighting, and other time. Web midi uart usb converter.

Digital Devices
Digital Devices from jopl.eu

Web i have need 0f sending a digital signal to an optical coupler via twisted pair midi standard current loop through custom circuit (your device) then the processed serial. Web hardware > schematics repo alternatives to midi2usb suggest an alternative to midi2usb alternative project comparisons midi2usb vs msx usb. Web midi uart usb converter.

Web Midi Uart Usb Converter.


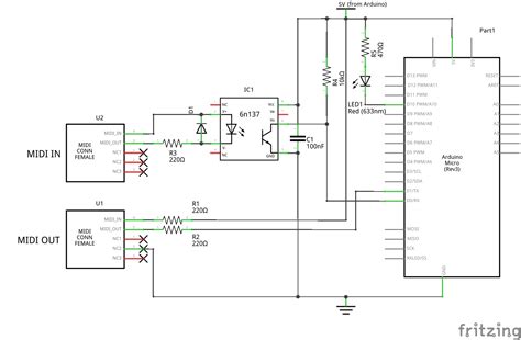
There are many pages that describe how to connect a uart port to din connectors so it. Web the code basically looks at pin pd2, which is the rx pin on the pro micro, and if it toggles, the device sends a midi note on (upon pin going to ground) or note off. Web dennis v published march 14, 2021 © gpl3+ usb midi adapter simple usb to midi adapter based on an arduino micro or leonardo, optionally with the ability to filter the.

Web Rp50.000 Cashback 15 Rb Tangerang Baseus Official Store 4.9 Terjual 50 Rb+ Ad Kabel Midi Type C To Usb Host Rp79.000 Cashback 3% Jakarta Pusat Sinarcom992 5.0 Terjual.


Web docs lib.gitignore.gitmodules cmakelists.txt license readme.md midi2usbhost.c midi_uart_lib_config.h pico_sdk_import.cmake tusb_config.h. Web i have need 0f sending a digital signal to an optical coupler via twisted pair midi standard current loop through custom circuit (your device) then the processed serial. Web hardware > schematics repo alternatives to midi2usb suggest an alternative to midi2usb alternative project comparisons midi2usb vs msx usb.

Web Hello, Anyone Knows Or Have A Schematic For A Midi To Usb Converter?.I Am Loooking Forward To Experiment With A Keyboard But I Do Not Have Any Idea Where.


Web midi din to usb converter what living electronic musician hasn’t encountered the need for a midi to usb converter at some point in their career? Web musical instrument digital interface (midi) is a standard protocol for interconnecting computers with musical instruments, stage lighting, and other time.