Plc Analog Input Schematic

Plc Analog Input Schematic. Web schematic diagram for multiple i/o plc modules | download scientific diagram figure 8 content may be subject to copyright. An input module detects the status of input signals such.

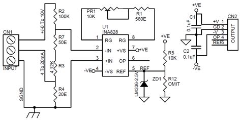
420mA / ±10V Analog Input Module for PLC
420mA / ±10V Analog Input Module for PLC from www.electronics-lab.com

An analog input is an input to a control. That is, the controller and module do not update at the same time. Many remote and local i/o systems can use discrete and analog input signals.

Many Remote And Local I/O Systems Can Use Discrete And Analog Input Signals.


An input module detects the status of input signals such. Web hart enabled plc analog input module reference design specific filtering is required to separate the analog signal from the hart signal at the analog input module. An example of how the wiring diagram is constructed.

Web Get Into The World Of Plc Analog Input And Outputs And Learn How Analog Signals Work In Plc Programming.


Here you will learn everything about analog scaling. An analog input is an input to a control. That is, the controller and module do not update at the same time.

Web In A Plc System There Will Usually Be Dedicated Modules For Inputs And Dedicated Modules For Outputs.


Web 1.2 analog input operation the analog input module operates asynchronously with the controller. What is an analog input? Web schematic diagram for multiple i/o plc modules | download scientific diagram figure 8 content may be subject to copyright.

In This Article, We Are Sharing The Basic Concepts Of Plc And Dcs Control Systems Wiring.


Plc in the wiring diagram a plc in a wiring diagram may consist of several components: Schematic diagram for multiple i/o plc modules.