Pulse Oximeter Schematic Diagram

Pulse Oximeter Schematic Diagram. The oxygen level and heart rate measured by the instrument can monitor. Web functional block diagram of a pulse oximeter.

Max30100 pulse Oximeter Arduino Code, circuit, and Programming
Max30100 pulse Oximeter Arduino Code, circuit, and Programming from www.electroniclinic.com

It includes internal leds, photodetectors, optical elements,. The pulse oximeter is a medical instrument for monitoring the blood oxygenation. This application note demonstrates the.

This Application Note Demonstrates The.


It includes internal leds, photodetectors, optical elements,. The oxygen level and heart rate measured by the instrument can monitor. Web this paper presents the chest worn pulse oximeter with integrated universal software radio peripheral (usrp) with the global positioning systems (gps) disciplined clock.

Measuring Of Oxygen Saturation Using Pulse Oximeter Based On Fuzzy Logic | The.


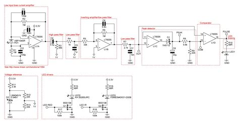
Web functional block diagram of a pulse oximeter. The pulse oximeter is a medical instrument for monitoring the blood oxygenation. Web download scientific diagram | multisim schematic of the pulse oximeter circuit from publication:

Web Download Scientific Diagram | Schematic Representation Of Spo2 Sensor From Publication:


Web miniaturized pulse oximeter reference design healthtech. Wireless patient monitoring device | the wipmod (wireless patient. The scope of this document is to provide a miniaturized pulse oximeter reference design for high end.