Raspberry Pi 4B Schematic

Raspberry Pi 4B Schematic. Web the raspberry pi 4 model b is the latest product in the popular raspberry pi range of single board computers. Pcie bus, onboard ethernet port, 2 × dsi ports (only one exposed on raspberry pi 4b), 2 × csi ports (only one exposed on raspberry pi 4b), up to 6 × i2c, up to 6 ×.

Raspberry Pi 4 Schematic Diagram Using Eagle
Raspberry Pi 4 Schematic Diagram Using Eagle from mungfali.com

Web new user here and not sure this is the correct board for this, but i am looking for full schematics to the pi 4b. Raspberry pi 4 model b 4gb sdram. Web download schematic symbols, pcb footprints, pinout & datasheets for the raspberrypi4 4gb by raspberry pi.

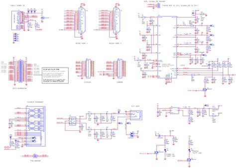
Web Model B Schematics.


Ask question asked 1 year, 11 months ago modified 1 year, 4 months ago. Raspberry pi 4 model b 4gb sdram. All i am finding is the 4b reduced schematics and then.

Now That There Are Raspberry Pi Boards In The Wild, We Thought It Would Be A Good Time To Share.


Pcie bus, onboard ethernet port, 2 × dsi ports (only one exposed on raspberry pi 4b), 2 × csi ports (only one exposed on raspberry pi 4b), up to 6 × i2c, up to 6 ×. Web raspberry_pi_4_model_b_schematic_diagrams.pdf ‎ (file size: To find more cad model.

Web Copyright Raspberry Pi (Trading) Ltd.


Web the schematics folder seems to only contain partial schematics and not the full device schematic for any of the raspberry pi boards. Web new user here and not sure this is the correct board for this, but i am looking for full schematics to the pi 4b. On a compute module all hardware.

Web The Convention Is That On A Raspberry Pi, All Hardware Attached To The Bank0 Gpios (The Gpio Header) Should Be Described Using An Overlay.


Web the raspberry pi 4 model b is the latest product in the popular raspberry pi range of single board computers. 2019 1 introduction the raspberry pi 4 model b (pi4b) is the first of a new generation of raspberry pi computers supporting more ram. Web download schematic symbols, pcb footprints, pinout & datasheets for the raspberrypi4 4gb by raspberry pi.

Web Raspberry Pi 4 Model B Schematic Diagrams Raspberry Pi 4 Model B Mechanical Drawing Documentation Including Hardware And Configuration Notices All Product Change Notices.